Ponemos a tu disposición el mapa del trayecto que sigue esta Ruta Express. Consulta y descarga aquí. Aprovecha esta opción de transporte rápida y económica, que cuenta con 13 unidades y circula por la avenida Miguel Alemán hasta el Aeropuerto Internacional de Monterrey.. Mapa líneas. La red Alilaguna está compuesta por líneas que conectan las principales áreas del Casco Antiguo, el Lido, Murano, y el Aeropuerto Marco Polo, utilizando cómodos muelles. Desde cada parada es posible llegar en pocos minutos a cualquier punto de la ciudad. Descargue el mapa haciendo clic aquí.

SCT entrega título de concesión a la empresa que operará el Aeropuerto

Señalización horizontal en las pistas de los aeropuertos infografia

Como aparcar y llegar GRATIS al Aeropuerto de Madrid (Barajas T1T2T3T4)

Señalizaciones en plataforma de un aeropuerto

Pin en Aeropuerto

Mapa Aeropuertos 101 Aeropuertos De La Republica Mexicana, HD Png

La seguridad en el aeropuerto en la actualidad Lo mejor de cada casa

Aeropuertos seguirán cerrados a vuelos internacionales después del 27

Preocupación en los aeropuertos por las aglomeraciones a unas horas de

Al fin el Aeropuerto de Monterrey cuenta con transporte público

infografía, mapa de proceso, avión, aeropuerto Aeropuertos

Un diagrama la gestion de datos de un Aeropuerto

CÓMO LLEGAR DE BARCELONA AL AEROPUERTO ️ Lugaris

Los municipios afectados por el desarrollo del aeropuerto se reúnen

El aeropuerto de Madrid mapa del metro Madrid mapa del metro airport

Estos son los aeropuertos más económicos de EEUU. ¡Programa tu viaje

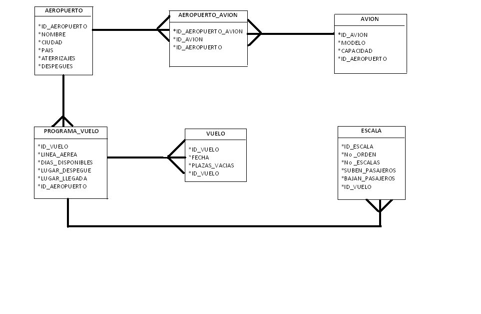
Base De Datos Normalizacion de Base de Datos Aeropuerto

Cómo ir al aeropuerto de Valencia opciones

Pin en Siempre Turista

La línea 115 ya llega al aeropuerto Islas Malvinas
Del Aeropuerto a Barcelona en metro: la L9 Sud. La línea L9 Sud del metro conecta las terminales del Aeropuerto T1 y T2 con la ciudad de Barcelona cada 7 minutos. Durante su recorrido tiene tres paradas que enlazan con otras líneas de la red de metro: Can Tries | Gornal (L10 Sud), Torrassa (L1 y L10 Sud), Collblanc (L5 y L10 Sud) y Zona.. La línea 8 de colectivo (Aeroparque Jorge Newbery - Aeropuerto Ezeiza) tiene 97 paradas desde Avenida Costanera Rafael Obligado, 237 hasta Aeropuerto Ezeiza Acc. A. A continuación, elige las paradas de la línea 8 de colectivo para encontrar los horarios actualizados en tiempo real y ver su recorrido. Ver en el mapa.